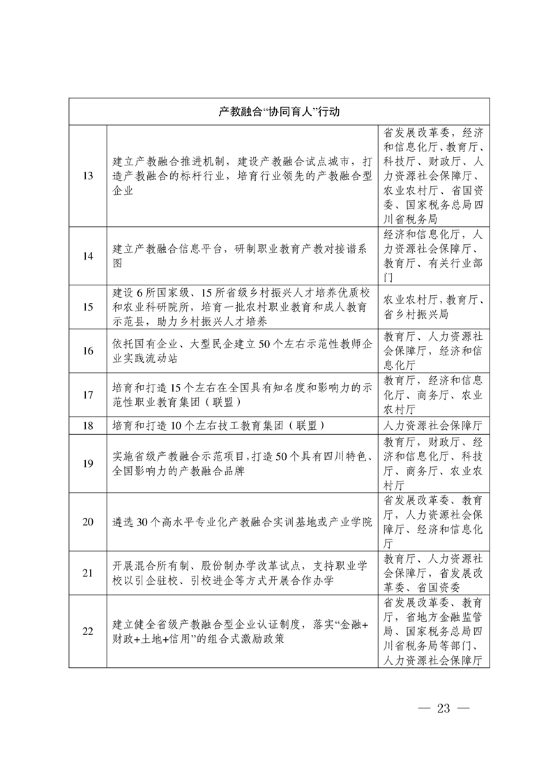
政策法规 政策法规

返回完整页面
四川省教育厅等九部门关于印发《四川省职业教育提质培优行动计划(2021—2025年)》的通知
来源:双高建设作者:双高建设栏目:政策指导发布时间:2022-01-17 00:00阅读: